寿蜀产业园区动态更新,自信与成就感的蜕变之路
寿蜀产业园区正经历着变化中的自信与成就感。最新消息显示,园区在基础设施建设、产业项目引进等方面取得显著进展。随着园区的发展,不仅推动了地方经济的增长,还提升了产业竞争力,为当地居民提供了更多就业机会。园区的自信与成就...
江宁东山二手房最新价格,时代印记与市场动态
关于江宁东山二手房的最新价格,反映了时代的印记和市场的脉动。随着时代变迁,该地区的二手房市场持续活跃,价格随市场供需变化而波动。购房者需关注最新市场动态,以获取最准确的房价信息,做出明智的购房决策。“历史发展与重要事...
洛平漯周铁路最新动态更新,最新消息汇总
洛平漯周铁路最新动态显示,该项目正按计划稳步推进。目前,已完成部分关键工程节点的施工,整体进展顺利。该铁路的建设对于完善区域交通网络、提升物流运输效率、促进地方经济发展具有重要意义。更多关于洛平漯周铁路的进展和消息,...
皖北国际机场最新动态,铸就区域航空枢纽的辉煌里程碑
皖北国际机场最新消息:正在建设中的皖北国际机场将成为区域航空枢纽,为当地及周边地区带来便捷的航空交通服务。该机场的建设将促进区域经济发展和旅游业的繁荣,提升当地交通的便捷性和国际化水平。皖北国际机场将成为连接世界各地...
恩平市招聘网最新招聘及其多元视角分析
摘要:恩平市招聘网发布最新招聘信息,涵盖多个行业和领域。本文从多元视角分析恩平市招聘网最新招聘的特点和趋势,包括招聘行业的多样性、职位类型的丰富性、招聘条件的灵活性和就业市场的活跃性等方面。这些招聘信息为求职者提供了...
贾青与张晓龙,自然美景中的足迹与心灵之旅最新动态
贾青与张晓龙最新动态揭晓,两人共同探索自然美景,留下足迹与心灵之旅。据悉,贾青与张晓龙一同踏足美丽风景,共同感受大自然的魅力。详情关注最新消息,期待他们的下一次合作。我们要和大家一起聊聊贾青和张晓龙的最新动态,这次,...
美女总裁的超级保镖林海,最新章节揭秘
摘要:林海作为美女总裁的超级保镖,最新章节展现了他出色的保护能力和智慧。林海不仅拥有强大的身体素质,还具备高超的智慧和应变能力,在保护总裁的过程中屡次化解危机。最新章节中,林海继续展现其英勇形象,为美女总裁的安全保驾...
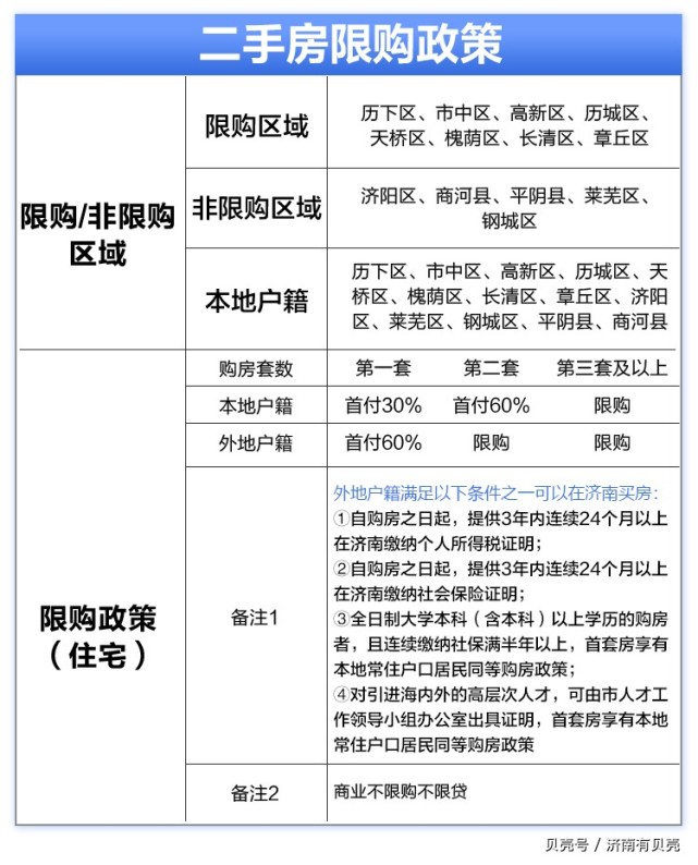
济南二套房最新政策解读及购房指南 🏠📖
济南针对二套房的最新政策已经出台。该政策对于购房者的资格、首付比例、贷款利率等方面做出了明确规定。对于已经拥有一套房产的购房者,在购买第二套房产时需要支付更高的首付比例,并且贷款利率也有所上浮。这一政策旨在控制房地产...
九龙坡区二纵线最新进展与步骤指南
摘要:九龙坡区二纵线最新步骤指南,提供有关该区域的最新信息和指导。内容包括二纵线的最新进展、相关工程或项目的最新动态,以及为居民和游客提供的实用指南,帮助他们更好地了解和利用这一区域的基础设施。,,字数控制在100-...
欧曼460牵引车最新款,高效运输的典范
欧曼460牵引车最新款是高效运输的卓越代表,具备出色的性能和设计。这款牵引车拥有卓越的动力表现和高效的燃油经济性,能够满足各种复杂运输需求。其先进的技术和卓越的品质保证了运输的可靠性和安全性。无论是长途运输还是短途配...













